riusksk's blog
攀蟾折桂摄寰宇,摘星揽月御乾坤。踏云踩雾骋宵壤,驱风逐日闯天地。 ------泉哥
主页
归档
RSS订阅
关于
2018-03-25
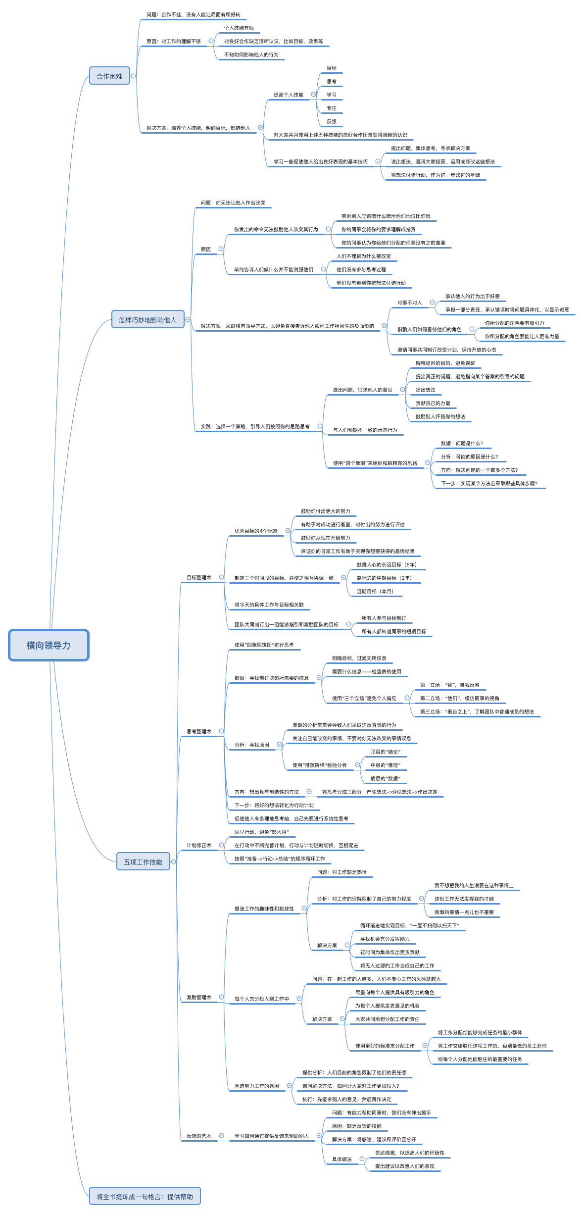
《横向领导力》思维导图